快3官方网页版
400-600-4155 广东总部
134-3302-4712
快3官方网页版-快3(中国)
Home
ERP产品
Software
ERP系统
OA系统
PLM系统
快3官方网页版-快3(中国)
BI系统
APS系统
全条码管理
智造看板
ERP方案
Solution
精密五金ERP系统
塑胶制品ERP软件
3C电子ERP系统
汽车配件ERP软件
机械制造ERP系统
照明行业ERP软件
家用电器ERP系统
医疗器械ERP软件
化工行业ERP系统
玩具行业ERP软件
机器人ERP系统
家具行业ERP软件
案例
Case
精密五金
塑胶制品
3C电子
汽车配件
机械制造
照明行业
家用电器
医疗器械
家具行业
化工行业
玩具行业
机器人
服务
Service
体验
Experience
新闻
News
快3官方网页版
常见问答
ERP软件新闻
关于
About
顺景介绍
研发中心
发展历程
荣誉资质
快3官方网页版
联系
Contact
加盟
Join
▪ 快3官方网页版-快3(中国)
▪ ERP产品
▪ ERP方案
▪ 案例
▪ 服务
▪ 体验
▪ 新闻
▪ 关于
▪ 联系
▪ 加盟
0769-2868 2305
0769-2868 2305
微 信
快3官方网页版-快3(中国)
>
案例
>
照明行业
返回列表
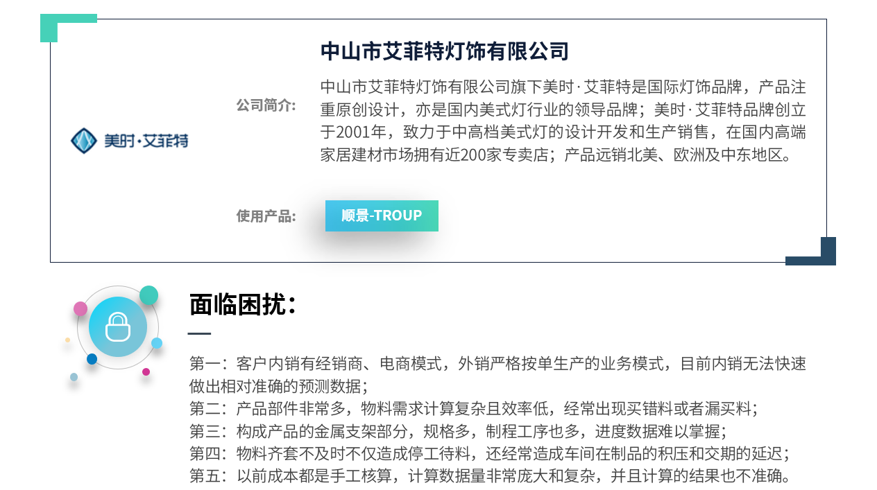
艾菲特
来源: 快3官方网页版-快3(中国)
人气:3475
发表时间:2021/01/11 17:21:38
【
小
中
大
】
上一篇:
创硕光业
返回目录
下一篇:
浩升灯饰
相关推荐
迪生光电
三森科技
正锝照明
驰铭
免费体验
匹配与贵司高度契合的 系统导入信息真实体验
免费演示
与销售顾问预约时间我 们登门为您演示
专家诊断
20多年经验的专家提供 企业信息化诊断
客户参观
免费预约客户参观亲临 系统现场体验
免费申请试用
1分钟快速体验
400-600-4155
立即提交
关注微信
服务热线
服务热线:
400-600-4155
公司邮箱:
lee@centersoft.com.cn
回到顶部